دانشگاه علوم پزشکی و خدمات بهداشتی درمانی البرز

دانشکده داروسازی

emam
جهش تولید با مشارکت مردم
26 آبان 1404 سایت قدیم English
bg

 

فرم

فایل

دستورالعمل

بروشور

فرآیند

فرم 1

پروپوزال پایان نامه

دستورالعمل پایان نامه مقطع دکتری حرفه ای

نحوه گرفتن گزارش پیشینه پژوهش از ایرانداک

فرایند ثبت پروپوزال در سامانه پژوهشیار

فرم 2

پروپوزال پایان نامه توسعه و فناورانه

شیوه نامه اجرایی تنوع بخشی به مدل های پایان نامه دوره دکتری عمومی

 

راهنمای ثبت پایان نامه در کتابخانه ملی

فرایند پایان نامه با سقف اعتباری

فرم 3

چک لیست حیوانی

دستورالعمل تدوین پایان نامه محصول محور

وبینار پایان نامه محصول محور (اسلاید)

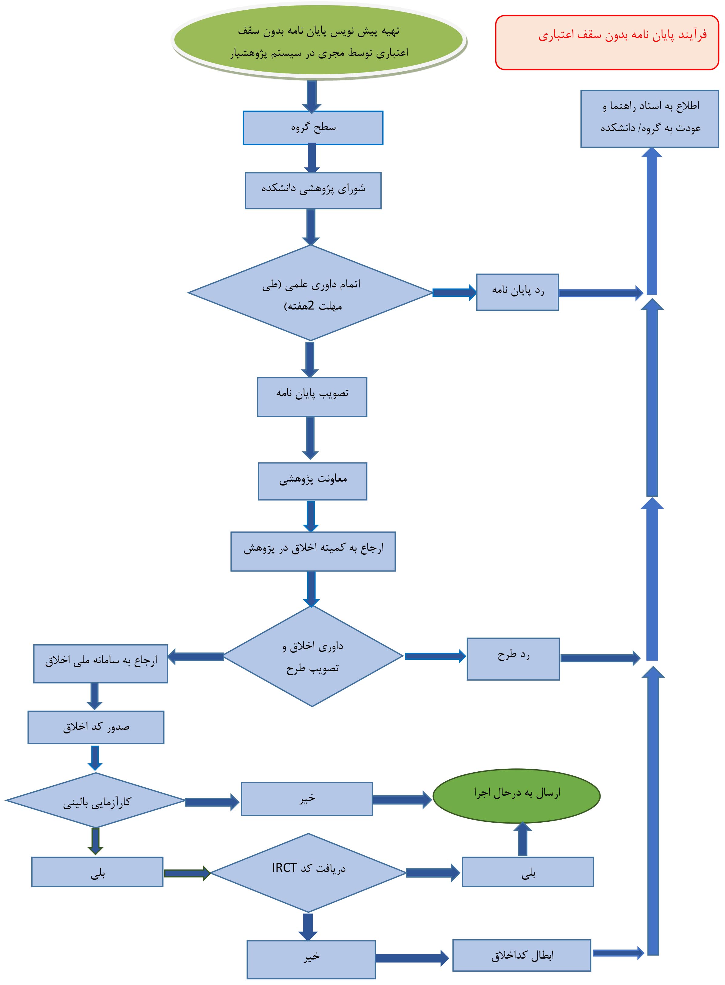
فرایند پایان نامه بدون سقف اعتباری

فرم 4

پروپوزال طرح دانشجویی

دستورالعمل پایان نامه جایگزین: کتاب

وبینار پایان نامه محصول محور (فیلم/ قسمت اول)

فرآیند اجرای پایان نامه

فرم 5

پروپوزال طرح تحقیقاتی

دستورالعمل پایان نامه جایگزین: مقاله مروری نظام مند و متا آنالیز

وبینار پایان نامه محصول محور (فیلم/ قسمت دوم)

فرآیند ثبت عنوان تا دفاع از پایان نامه

فرم 6

گزارش نهایی طرح تحقیقاتی

دستورالعمل پایان نامه جایگزین: راهنمای بالینی یا پروتکل درمانی

انتخاب مجله مناسب برای انتشار مقاله

فرایند ارسال پایان نامه به کمیته اخلاق

فرم 7

 

سوگندنامه

دستورالعمل نگارش پایان نامه

یافتن نام اختصار مجلات

فرایند تصویب طرح پژوهشی خارج از دانشگاه

فرم 7 (کتاب)

اظهارنامه فارسی

دستورالعمل بررسی پروتکل مطالعات بالینی و مطالعات هم ارزی زیستی برروی داروهای متقاضی ثبت/تمدید پروانه از سازمان غذا و دارو

معرفی جویشگر فارسی علم نت

فرایند اجرای پایان نامه / طرح های سایر دانشگاه ها در دانشگاه علوم پزشکی البرز

فرم 7 (راهنمای بالینی)

اظهارنامه انگلیسی

دستورالعمل تحقیقات مرتبط با فراورده های گیاهی و سنتی

معرفی موتور جستجوگر Kopernio

فرایند ارائه طرح پژوهشی

فرم 7 (محصول محور)

حق چاپ، نشر و مالکیت معنوی پایان نامه

راهنمای اخلاقی کارآزمایی های بالینی

جستجوی اطلاعات دارویی در Clinical key

فرایند ارائه طرح پژوهشی کمیته تحقیقات دانشجویی

فرم 8

چک لیست ارزیابی پایان نامه

مجموعه قوانین، دستورالعمل ها و راهنماهای اخلاق در پژوهش های زیست پزشکی ایران

تداخلات دارویی در Up to Date

فرایند ارائه گزارش طرح های تحقیقاتی

 

فرم 9(الف)

فرم رضایت نامه مطالعات توصیفی

قانون پیشگیری و مقابله با تقلب در تهیه آثار علمی

معرفی سایت و اپلیکیشن PDR

فرایند پرداخت هزینه طرح های پژوهشی

فرم 9(ب)

فرم رضایت نامه مطالعات مداخله ای 

آیین نامه شرکت درمجامع علمی خارجی سال98

 

فرایند تنظیم قرارداد طرح های پژوهشی

فرم 10

ترجمان دانش

آﯾﯿﻦ ﻧﺎﻣﻪ ﺷﺮکت در ﻣﺠﺎﻣﻊ علمی داخلی ﺳﺎل98

فرایند ارسال گرنت تحقیقاتی

فرم تایید اصلاحات پایان نامه پس از دفاع(استاد راهنما)

درخواست شرکت در همایش خارجی 

دستورالعمل اجرایی اعطای گرنت های پژوهشی سال96

فرایند برگزاری کارگاه کمیته تحقیقات دانشجویی

فرم تایید اصلاحات پایان نامه پس از دفاع(داور)

راهنمای تنظیم گزارش نهایی طرح های تحقیقاتی

فرایند شرکت در همایش های خارجی

فرم انتخاب استاد راهنما

فرم مجوز آزمایشگاه 

 

 

 

لیست اخبار صفحه :1

    تغییر اندازه فونت:

    تغییر فاصله بین کلمات:

    تغییر فاصله بین خطوط:

    تغییر نوع موس:

    تغییر نوع موس:

    تغییر رنگ ها:

    رنگ اصلی:

    رنگ دوم:

    رنگ سوم: